眼下,距离10月份的到来仅剩3天,国内跨境电商行业将迎来一项关键的合规新要求。
按照此前发布的《互联网平台企业涉税信息报送规定》(下称"《规定》")的时间安排,从今年的10月开始,相关跨境平台需向监管部门提交涉税关键信息。
就在这几天,部分跨境头部平台已率先行动,向平台内商家详细传达《规定》要求。
01
多个电商平台发通知:
将报送卖家涉税信息
据公开信息显示,速卖通、Shopee、Shein等跨境电商平台均已发布了关于涉税信息报送的公示通知。
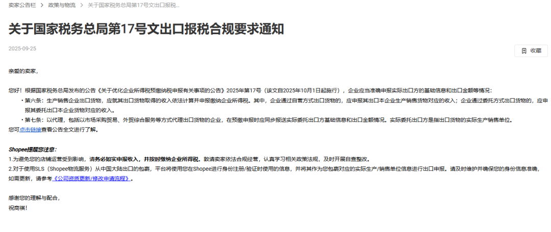
速卖通的通知:

速卖通在最新发布的涉税信息报送公告中,对两项核心内容作出明确界定。一方面,公告清晰划定了初次信息报送的范围,明确要求商家需提交两类关键资料:一是自身的主体身份信息,二是本年度第三季度的收入明细数据。
另一方面,公告还特别向平台卖家作出合规提醒:卖家需依照法律法规完成市场主体登记手续,并对实际收入情况进行如实申报。同时着重强调,严禁通过更换店铺经营主体、开展关联交易、变更提现账号等不正当方式拆分收入,确保涉税数据的真实性与完整性。
Shopee的通知:

根据通知,针对通过Shopee SLS 物流渠道从国内发出货物的卖家,无需额外提交身份相关资料,平台将直接采用卖家在注册账号时所提供的身份信息,完成后续的涉税申报流程。
Shein的通知:

从以上已经发布的通知,我们可以总结出平台需定期向主管税务机关提交两类核心数据:
身份信息:
卖家名称、纳税人识别号、证件类型与号码、店铺ID、联系方式等。
收入信息:
销售总额、退款金额、净收入、交易订单数量等明细。
此外,卖家还需要注意这两点:
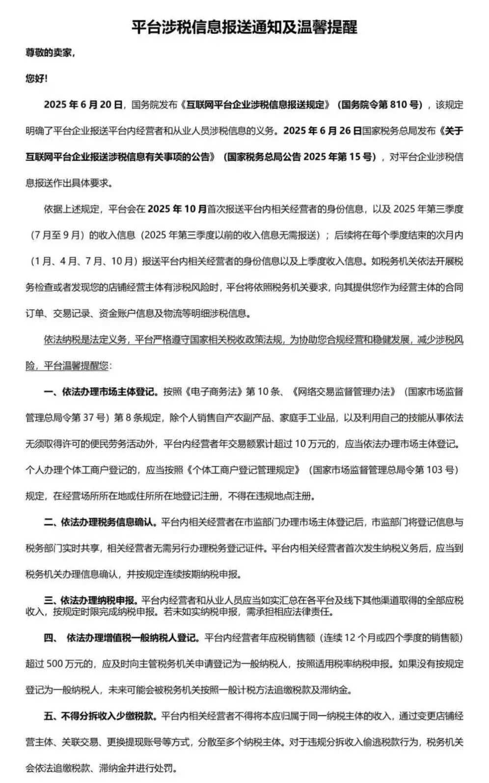
涉税信息报送时间安排
首次报送节点:2025年10月,平台需完成首轮信息报送,内容涵盖平台内相关经营者的身份信息,以及 2025年第三季度(即7月至9月)的收入信息;需要特别说明的是,2025年第三季度之前的收入信息无需纳入此次报送范围。
后续常规报送节奏:首次报送之后,平台需按季度开展常规报送工作,具体时间为每个季度结束后的次月,即每年1月、4月、7月、10月,确保按时完成对应季度的信息提交。
严禁通过收入分拆规避纳税义务
平台内相关经营者需严格遵守纳税规范,不得采取分拆收入的方式减少应缴税款。
具体而言,禁止将本应归属同一纳税主体的收入,通过变更店铺经营主体、进行关联交易、更换提现账号等手段,分散到多个纳税主体名下。若经营者存在上述违规分拆收入以偷逃税款的行为,税务机关将依据法律法规,对其追缴应缴税款与滞纳金,并依法作出相应处罚。
02
亚马逊等跨境平台
也将一视同仁
截至发稿之时,暂未看到亚马逊、eBay等国外跨境电商平台发布任何关于涉税信息申报的通知内容。
而在6月份,《规定》刚刚发布的时候,在一些卖家社群里就有不少卖家在激烈讨论:亚马逊是不是可以不用报?
根据《规定》,包括亚马逊、eBay、速卖通、Temu、TikTok Shop等主流跨境平台在内,只要平台内存在中国卖家账户,或者面向中国用户提供交易场所、技术服务、运营支持等,都将纳入此次涉税信息报送范围。具体来看有3种情况:
境内平台:
由持有增值电信业务.........
眼下,距离10月份的到来仅剩3天,国内跨境电商行业将迎来一项关键的合规新要求。按照此前发布的《互联网平台企业涉税信息报送规定》(下称"《规定》")的时间安排,从今年的10月开始,相关跨境平台需向监管部
原文转载:https://www.kjdsnews.com/a/2415426.html
站外选品工具实操,西语市场爆款实战攻略来了! Tradesy平台怎么样?靠谱吗? 2021年东南亚电商市场怎么样,2022年要怎么做? Qoo10中国卖家如何入驻?附Qoo10注册流程 卖家注意!盐田港码头严重爆仓,还柜进港大排长龙 亚马逊卖家容易忽略的波兰&捷克VAT,你注册了吗? 行业|平台迭代、品牌升级:2025 TikTok SHOPNOW峰会营销观察 注意!多家跨境电商平台发通知:卖家涉税信息即将报送
No comments:
Post a Comment