
美国新冠确诊病例已突破1100万,多州再次加强了防范措施,甚至重新下达居家隔离令,在卖家担忧订单下滑和物流延误时,美国又一个产品超低温存储冷柜却已经脱销,原因是市场上部分已研发出来的新冠核酸疫苗,对冷链存储的要求至少要达到-70℃。受此影响,国内部分生产冷柜的工厂接到大量订单,有厂家表示,当前该品类的生产订单已经排到了明年。
美国冷柜脱销,中国厂家订单得以暴涨,全球化贸易的魅力可见一般。因此,外贸厂商和跨境卖家对近期签署的RCEP尤为关注,虽然美国没"进群",但这毕竟是全球最大的自由贸易区,市场潜力巨大:总人口达22.7亿,GDP达26万亿美元,出口总额达5.2万亿美元,均占全球总量约30%。
CEP究竟会给跨境电商带来哪些影响?我们可从以下几个方面看:
印度不加群?纺织类行业或受益
雨果菌了解到,本次联合签署RCEP协议的十五个国家中,作为创始国之一的印度并没有选择加入。即使在其余协定国的号召下,印度相关发言人仍然表示"有重要问题尚未得到解决",所以暂时不考虑加入。
此前,因为受疫情冲击导致印度工厂的纺织订单回流至国内,一时间就解决了国内部分服装纺织外贸工厂的燃眉之急。而随着RCEP协议的签订,关税壁垒的削减,签署合约的15国之间贸易往来也会相比以往来得更为密切,此举也将进一步促进区域内贸易,其中纺织服装最为受益。
业内人士表示,建立在互惠互利的基础下,不排除印度的部分纺织类订单工厂将因此而流失掉协定国的订单,不过,值得肯定的是,借此协议,未来将有更多的海外纺织订单流到中国境内工厂。
但情况也绝没有想象中的那么乐观,专注日本市场的昊宏国际创始人王飞龙坦言,RCEP协议减免了东亚大部分货物贸易关税,以日本为例,该协议下减少了出口企业关税,但10%消费税依然存在。
"该协定下对于高关税商品更为有利,特别是出口到日本如服装、鞋帽、包等产品,而对以往原本0关税商品实则没有特别突出的改变,比如有出口3C类电器类、家具类等。最终协定具体适合哪些特定品类还需要基于未来实际情况而定。"据王飞龙介绍,在没有RCEP之前中日双边关税是分基本、WTO协定和双边贸易协定等来征收关税。如下图:
十年免关税、简化通关!货运量将大幅增加
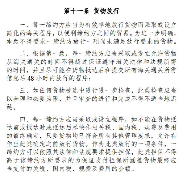
在海关程序和贸易便利化方面,RCEP简化了海关通关手续,采取预裁定、抵达前处理、信息技术运用等促进海关程序的高效管理手段,在可能情况下,对快运货物、易腐货物等争取实现货物抵达后6小时内放行,促进了快递等新型跨境物流发展,推动了果蔬和肉、蛋、奶制品等生鲜产品的快速通关和贸易增长。整体水平超过了世贸组织《贸易便利化协定》。
(RCEP协议中关于简化通关的相关文件)
此外,本次RCEP协议的签订,RCEP各成员之间关税减让以立即降至零关税、十年内降至零关税的承诺为主,关税的减免给外贸行业带来了生机,航运物流情况也将迎来新变数。
首先,关税的减免必将加大我国外贸与协约国之间产品的贸易往来,进出口货运量加大,也会倒逼着航运公司扩张自己的运力以接纳增加的订单量,这也会进一步挽救此前航运公司为了节约成本缩减船只,大船换小船从而造成运力不足的局面。
再者,航运公司选择进一步扩大自身航运能力,势必也将加大采购集装箱的数量,集装箱的购入不仅只利于我国与协约国之间的航线,航运公司的集装箱数量增加,对于此前海运持续数日的"缺箱潮"而言,也的确是一项有利之举。
最后,关税的减免对于从事进出口的外贸和跨境电商人而言,关税的减免不仅降低了产品的成本,使产品利润空间进一步放松,清关报税措施的放宽也让来自中国的出口产品在协约国的物流时效上得到了提高,运输成本也得以降低。据国际智库测算,2025年RCEP可望带动成员国出口增长比基线高10.4%。
降低经营成本,明年出口将有亮眼表现
不论是从行业出发,还是纵观全局,RCEP的达成将有助于扩大中国出口市场空间,对于我国进出口贸易和跨境电商的发展促进都值得期待。RCEP成员均是中国重要的经贸伙伴。2020年前三季度,中国与RCEP成员之间的贸易总额达10550亿美元,约占中国对外贸易总额的1/3。特别是通过RCEP新建了中日自贸关系,使中国与自贸伙伴的贸易占全部贸易的覆盖率将由目前的27%提升到35%。
有研究机构分析,RCEP作为最大规模的自贸区,贸易和非贸易壁垒的削减将有助于贸易活动增长,而中国作为自贸区中生产能力最强、产业链最完整、出口规模最大的经济体,将从中获益。今年受到疫情的影响,海外需求促使中国出口相对高增,受益于海外需求的提振,同时叠加RCEP落地后关税等壁垒的取消,预计2021年出口将有亮眼表现。
根据商务部解读,RCEP协定的初衷旨在形成区域内统一的规则体系,降低经营成本,减少经营的不确定风险。以成衣制作为例,产自澳大利亚的羊毛可以免税进入中国,在中国织成布料后再免税出口到泰国制成成衣。这个过程中,鉴于协定的关税优势,成衣生产和运输的成本大大降低,在带动域内各国就业的同时,商家与消费者也能得到更多实惠。
阿里巴巴国际站总经理张阔也认为:"RCEP是15国经济一体化的利好政策。东亚经济一体化给未来的贸易环境带来更多稳定性,提高了各国之间的开放水平。这其中不仅仅是零关税带来的贸易便利化,各国之间贸易往来的确定性更高。与此同时,确定性也在给各国企业提出更高的要求,数字化和效率将会带来更多价值。"
(RCEP协议中关于促进电商合作的相关文件)
"不置可否,全球最大的贸易自贸区诞生,中国市场和中国力量一定是最大的重头戏。根据自贸区的逻辑,自贸区90%的商品都可能是零关税,覆盖人口也达到全球的三分之一。未来中国的经济影响力一定会越来越大,中国力量真正决定世界经济格局。"财经作家朱秋城说道。
原文转载:http://fashion.shaoqun.com/a/291877.html
出口易:https://www.ikjzd.com/w/1317
xinong:https://www.ikjzd.com/w/1368
beien:https://www.ikjzd.com/w/1336
美国新冠确诊病例已突破1100万,多州再次加强了防范措施,甚至重新下达居家隔离令,在卖家担忧订单下滑和物流延误时,美国又一个产品超低温存储冷柜却已经脱销,原因是市场上部分已研发出来的新冠核酸疫苗,对冷链存储的要求至少要达到-70℃。受此影响,国内部分生产冷柜的工厂接到大量订单,有厂家表示,当前该品类的生产订单已经排到了明年。 美国冷柜脱销,中国厂家订单得以暴涨,全球化贸易的魅力可见一般。因此
airwallex:airwallex
mil:mil
Tiktok结盟Shopify 8亿海外用户都能边看短视频边购物:Tiktok结盟Shopify 8亿海外用户都能边看短视频边购物
2020元宵节是法定假日吗:2020元宵节是法定假日吗
河源和平县林寨古村落地址?林寨古村落具体位置?:河源和平县林寨古村落地址?林寨古村落具体位置?
No comments:
Post a Comment